Trend Masa Kini Pathway Kejang Demam
Januari 13, 2022
Trend Masa Kini Pathway Kejang Demam

woc kejang demam Sumber : www.scribd.com

Pathway kejang demam anak lengkap Sumber : www.slideshare.net

ASKEP KEJANG DEMAM PADA ANAK MENURUT NANDA NIC NOC PDF Sumber : askep77.blogspot.com

ChyntiaBlog Kejang Demam pada Anak Sumber : chyntiayuliza.blogspot.com

Pathway Gagal Ginjal Kronik Pathway Patofisiologi Sumber : pathwaypatofisiologi.blogspot.com

Pathway Kejang Demam world health Sumber : worldhealth-bokepzz.blogspot.com

Pathway Anak Kejang Demam Sumber : id.scribd.com

Laporan Pendahuluan Kejang Demam Lengkap Download Pdf Dan Sumber : caramembuatmaskerwajah.blogspot.com

Laporan Pendahuluan LP Kejang Demam Anak pdf doc Sumber : askep77.blogspot.com

Pathway kejang demam anak lengkap Sumber : www.slideshare.net

Pathway Tonsillitis Sumber : www.scribd.com

Pathway Kejang Demam docx Sumber : www.scribd.com

Pathway Kejang Demam Sumber : www.scribd.com

Lensa Hidup Bersama dr Muzmus Modul Kejang blok Neuro Sumber : drmuzyoungarts.blogspot.com

ASKEP KEJANG DEMAM PADA ANAK DOWNLOAD Sumber : agritourismquebec.com
patofisiologi kejang demam, lp kejang demam scribd, askep kejang demam, diagnosa kejang demam, intervensi kejang demam, laporan pendahuluan kejang demam scribd, anatomi fisiologi kejang demam, askep kejang demam pada anak sdki,
Pathway Kejang Demam
woc kejang demam Sumber : www.scribd.com
Pathways Kejang Demam Scribd
PATHWAYS KEJANG DEMAM Infeksi ekstrakranial suhu tubuh Gangguan keseimbangan membran sel neuron Difusi Na ke intrasel dan K ke ekstrasel berlebih Depolarisasi membran dan lepas muatan listrik berlebih Kejang Konstriksi pembuluh darah serebral Aliran darah tidak lancar Peredaran O2 terganggu Kontraksi otot meningkat Gerakan tonik klonik Resiko cidera Metabolisme Pelepasan kalor

Pathway kejang demam anak lengkap Sumber : www.slideshare.net
Pathway Kejang Demam Fix es scribd com
kejang demam woc Abrir el men de navegaci n Cerrar sugerencias Buscar Buscar es Change Language Cambiar idioma close menu Idioma English espa ol seleccionado portugu s Deutsch fran ais italiano rom n Bahasa Indonesia M s informaci n Cargar Lea gratis durante 30 d as Configuraci n de usuario close menu Te damos la bienvenida a Scribd Cargar

ASKEP KEJANG DEMAM PADA ANAK MENURUT NANDA NIC NOC PDF Sumber : askep77.blogspot.com
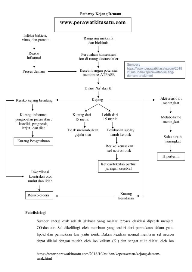
DOC pathway Kejang Demam Anak Lengkap doc
pathway Kejang Demam Anak Lengkap doc Download PDF Download Full PDF Package This paper A short summary of this paper 37 Full PDFs related to this paper READ PAPER pathway Kejang Demam Anak Lengkap doc Download pathway Kejang Demam Anak Lengkap doc Pathway Kejang Demam www perawatkitasatu com Infeksi bakteri virus dan parasit Rangsang

ChyntiaBlog Kejang Demam pada Anak Sumber : chyntiayuliza.blogspot.com
Pathway Kejang Demam PDF Document
17 07 2022 Pathway KEJANG DEMAM Infeksi ekstrakranial suhu tubuh Gangguan keseimbangan membran sel neuron Difusi Na dan Ca berlebih Depolarisasi membran dan lepas muatan listrik berlebih kejang parsial umum sederhana kompleks absens mioklonik Tonik klonik atonik Kesadaran Gg peredaran darah Aktivitas otot Resiko injury Reflek menelan hipoksi Metabolisme aspirasi

Pathway Gagal Ginjal Kronik Pathway Patofisiologi Sumber : pathwaypatofisiologi.blogspot.com
Pathway Kejang Demam DOCX Document
25 06 2022 Pathway Kejang Demam Infeksi pada bronkus tonsil telinga Toksik mikroorganisme menyebar secara hematogen dan limfogen Kenaikan suhu tubuh di Hipotalamus dan jaringan lain hipertermi Pelepasan mediator kimia oleh neuron seperti prostaglandin epinfrin Peningkatan potensial membran Peningkatan masukan ion natrium ion kalium ke dalam sel neuron dengan cepat Fase
Pathway Kejang Demam world health Sumber : worldhealth-bokepzz.blogspot.com
PDF Pathway Dan Analisa Kejang Demam Free
11 06 2022 Download Pathway Dan Analisa Kejang Demam Comments Report Pathway Dan Analisa Kejang Demam Please fill this form we will try to respond as soon as possible Your name Email Reason Description Submit Close Share Embed Pathway Dan Analisa Kejang Demam Please copy and paste this embed script to where you want to embed
Pathway Anak Kejang Demam Sumber : id.scribd.com
Pathway Kejang Demam 34m7qz33g846 idoc pub
Download View Pathway Kejang Demam as PDF for free Related Documents Pathway Kejang Demam September 2022 0 Clinical Pathway Kejang Demam October 2022 0 Kejang Demam December 2022 0 Penatalaksanaan Kejang Demam April 2022 18 Referat Kejang Demam April 2022 11 Kejang Demam Kompleks September 2022 0 Our Company 2008 Columbia Road Wrangle Hill DE 19720 302 836

Laporan Pendahuluan Kejang Demam Lengkap Download Pdf Dan Sumber : caramembuatmaskerwajah.blogspot.com

Laporan Pendahuluan LP Kejang Demam Anak pdf doc Sumber : askep77.blogspot.com

Pathway kejang demam anak lengkap Sumber : www.slideshare.net
Pathway Tonsillitis Sumber : www.scribd.com
Pathway Kejang Demam docx Sumber : www.scribd.com
Pathway Kejang Demam Sumber : www.scribd.com

Lensa Hidup Bersama dr Muzmus Modul Kejang blok Neuro Sumber : drmuzyoungarts.blogspot.com

ASKEP KEJANG DEMAM PADA ANAK DOWNLOAD Sumber : agritourismquebec.com